pygimli.solver#

General physics independent solver interface.

Overview#

Functions

anisotropyMatrix(*args, **kwargs)

applyDirichlet(mat, rhs, uDirIndex, uDirichlet)

This should be moved directly into the core

assembleBC(bc, mesh, mat, rhs[, time, ...])

Shortcut to apply all boundary conditions.

assembleDirichletBC(mat, boundaryPairs[, ...])

Apply Dirichlet boundary condition.

assembleLoadVector(mesh, f[, userData])

Assemble the load vector.

assembleNeumannBC(rhs, boundaryPairs[, ...])

Apply Neumann condition to the system matrix S.

assembleRobinBC(mat, boundaryPairs[, rhs, ...])

Apply Robin boundary condition.

boundaryIdsFromDictKey(mesh, key[, outside])

Find all boundaries matching a dictionary key.

cellValues(mesh, arg, **kwargs)

Get a value for each cell.

checkCFL(times, mesh, vMax[, verbose])

Check Courant-Friedrichs-Lewy condition.

constitutiveMatrix(*args, **kwargs)

crankNicolson(times, S, I[, f, u0, theta, ...])

Generic Crank Nicolson solver for time dependend problems.

createAnisotropyMatrix(lon, trans, theta)

Create anisotropy matrix with desired properties.

createConstitutiveMatrix([lam, mu, E, nu, ...])

Create constitutive matrix for 2 or 3D isotropic media.

createForceVector(mesh, f[, userData])

Create a right hand side vector for vector valued solutions.

createLoadVector(mesh[, f, userData])

Create right hand side vector based on the given mesh and load values (scalar solution) or force vectors (vector value solution).

createMassMatrix(mesh[, b])

Create the mass matrix.

createStiffnessMatrix(mesh[, a, isVector])

Create the Stiffness matrix.

deepcopy(x[, memo, _nil])

Deep copy operation on arbitrary Python objects.

div(mesh, v)

Return the discrete interpolated divergence field.

divergence(mesh[, func, normMap, order])

Divergence for callable function func((x,y,z)).

generateBoundaryValue(boundary, arg[, time, ...])

Generate a value for the given Boundary.

getDirichletMap(mat, boundaryPairs[, time, ...])

Get map of index: dirichlet value

grad(mesh, u[, r])

Return the discrete interpolated gradient \(\mathbf{v}\) for a given scalar field \(\mathbf{u}\).

greenDiffusion1D(x[, t, a, dim])

Greens function for diffusion operator.

identity(dom[, start, end, scale])

Create identity matrix.

intDomain(u[, mesh])

Return integral over nodal solution \(u\).

linSolve(mat, b[, solver, verbose])

Direct linear solution after \(\textbf{x}\) using core LinSolver.

normH1(u[, mat, mesh])

Create (H1) norm for the finite element space.

normL2(u[, mat, mesh])

Create Lebesgue (L2) norm for finite element space.

parseArgPairToBoundaryArray(pair, mesh)

Parse boundary related pair argument to create a list of [ GIMLI::Boundary, value|callable ].

parseArgToArray(arg, nDof[, mesh, userData])

Parse array related arguments to create a valid value array.

parseArgToBoundaries(args, mesh)

Parse boundary related arguments to create a valid boundary value list: [ GIMLI::Boundary, value|callable ]

parseDictKey_(key, markers)

parseMapToCellArray(attributeMap, mesh[, ...])

Parse a value map to cell attributes.

parseMarkersDictKey(key, markers)

Parse dictionary key of type str to marker list.

showSparseMatrix(mat[, full])

Show the content of a sparse matrix.

solve(mesh, **kwargs)

Solve partial differential equation.

solveFiniteElements(mesh[, a, b, f, bc, ...])

Solve partial differential equation with Finite Elements.

solveFiniteVolume(mesh[, a, b, f, fn, vel, ...])

Solve partial differential equation with Finite Volumes.

triDiagToeplitz(dom, a, l, r[, start, end])

Create tri-diagonal Toeplitz matrix.

Classes

LinSolver([mat, solver, verbose])

Proxy class for the solution of linear systems of equations.

RungeKutta(solver[, verbose])

TODO DOCUMENT ME

WorkSpace()

Functions#

pygimli.solver.anisotropyMatrix(*args, **kwargs)#
pygimli.solver.applyDirichlet(mat, rhs, uDirIndex, uDirichlet)[source]#

This should be moved directly into the core

pygimli.solver.assembleBC(bc, mesh, mat, rhs, time=None, userData={}, dofOffset=0, nCoeff=1)[source]#

Shortcut to apply all boundary conditions.

Shortcut to apply all boundary conditions will only forward to appropriate assemble functions.

Returns:

  • map{id (uDirichlet}: Map of index to Dirichlet value.)

  • None

pygimli.solver.assembleDirichletBC(mat, boundaryPairs, rhs=None, time=0.0, userData={}, nodePairs=None, dofOffset=0, nCoeff=1, dofPerCoeff=None)[source]#

Apply Dirichlet boundary condition.

Parameters:

rhs (Vector) – Right hand side vector of the system equation will bet set to \(u_{\text{D}}\)

Examples using pygimli.solver.assembleDirichletBC

Basics of Finite Element Analysis

Basics of Finite Element Analysis
pygimli.solver.assembleLoadVector(mesh, f, userData={})[source]#

Assemble the load vector. See createLoadVector.

pygimli.solver.assembleNeumannBC(rhs, boundaryPairs, nDim=1, time=0.0, userData={}, dofOffset=0, nCoeff=1, dofPerCoeff=None)[source]#

Apply Neumann condition to the system matrix S.

Apply Neumann condition to the system matrix S. The right hand side values for g can be given for each boundary element individually by setting proper boundary pair arguments.

\[\frac{\partial u(\textbf{r}, t)}{\partial\textbf{n}} = \textbf{n}\nabla u(\textbf{r}, t) = g \quad\text{for}\quad\textbf{r}\quad\text{on}\quad\delta\Omega=\Gamma_{\text{Neumann}}\]
Parameters:
  • rhs (Vector) – Right hand side vector of length node count.

  • boundaryPair (list()) –

    List of pairs [ GIMLI::Boundary, g ]. The value \(g\) will assigned to the nodes of the boundaries. Later assignment overwrites prior.

    \(g\) need to be a scalar value (float or int) or a value generator function that will be executed at run time.

    See pygimli.solver.solver.parseArgToBoundaries and Modelling with Boundary Conditions for example syntax,

  • nDim (int [1]) – Number of dimensions for vector valued problems. The rhs array need to have the correct size, i.e., number of Nodes * mesh.dimension()

  • time (float) – Will be forwarded to value generator.

  • userData (class) – Will be forwarded to value generator.

  • dofOffset (int[0]) – Offset for matrix index.

pygimli.solver.assembleRobinBC(mat, boundaryPairs, rhs=None, time=0.0, userData={}, dofOffset=0, nCoeff=1, dofPerCoeff=None)[source]#

Apply Robin boundary condition.

Apply Robin boundary condition to the system matrix and the rhs vector:

\[\begin{split}\frac{\partial u(\textbf{r}, t)}{\partial\textbf{n}} & = \alpha(u_0-u) \quad\text{or} \\ \beta\frac{\partial u(\textbf{r}, t)}{\partial\textbf{n}} + \alpha u & = \gamma \\ & \quad\text{for}\quad\textbf{r}\quad\text{on}\quad\delta\Omega= \Gamma_{\text{Robin}}\\\end{split}\]
Parameters:
  • mat (GIMLI::SparseMatrix) – System matrix of the system equation.

  • boundaryPair (list) –

    List of pairs [GIMLI::Boundary, \(a, u_0\) |

    \(\alpha, \beta, \gamma\)].

    The values will assigned to the nodes of the boundaries. Later assignment overwrites prior.

    Values can be a single value for \(\alpha\) or \(a\), two values will be interpreted as \(a, u_0\), and three values will be \(\alpha, \beta, \gamma\). Also generator (callable) is possible which will be executed at runtime See pygimli.solver.solver.parseArgToBoundaries Modelling with Boundary Conditions or testing/test_FEM.py for example syntax.

  • time (float) – Will be forwarded to value generator.

  • userData (dict) – Will be forwarded to value generator.

  • dofOffset (int[0]) – Offset for matrix index.

pygimli.solver.boundaryIdsFromDictKey(mesh, key, outside=True)[source]#

Find all boundaries matching a dictionary key.

Variables:
  • mesh (GIMLI::Mesh)

  • key (str|int) – Representation for boundary marker. Will be parsed by pygimli.solver.solver.parseMarkersDictKey

  • outside (bool [True]) – Only select outside boundaries.

Returns:

dict

Return type:

{marker, [boundary.id()]}

pygimli.solver.cellValues(mesh, arg, **kwargs)[source]#

Get a value for each cell.

Returns a array or vector of length mesh.cellCount() based on arg. The preferable arg is a dictionary for the cell marker and the appropriate cell value. The designated value can be calculated using a callable(cell, **kwargs), which is called on demand.

Variables:
  • mesh (GIMLI::Mesh) – Used if arg is callable

  • arg (float | int | complex | ndarray | iterable | callable | dict) –

    Argument to be parsed as cell data. If arg is a dictionary, its key will be interpreted as cell marker:

    Dictionary is key: value. Value can be float, int, complex or ndarray. The last for anistropic or elastic tensors.

    Key can be integer for cell marker or str, which will be interpreted as splice or list. See examples or py:mod:pygimli.solver.parseMarkersDictKey.

    Iterable of length mesh.nodeCount() to be interpolated to cell centers.

  • userData (class) – Used if arg is callable

Returns:

ret – Array of desired length filled with the appropriate values.

Return type:

GIMLI::RVector | ndarray(mesh.cellCount(), xx )

Examples

>>> import pygimli as pg
>>> mesh = pg.createGrid(x=range(5))
>>> mesh.setCellMarkers([1, 1, 2, 2])
>>> print(mesh.cellCount())
4
>>> print(pg.solver.cellValues(mesh, [1, 2, 3, 4]))
[1, 2, 3, 4]
>>> print(pg.solver.cellValues(mesh, {1:1.0, 2:10}))
[1.0, 1.0, 10, 10]
>>> print(pg.solver.cellValues(mesh, {':':2.0}))
[2.0, 2.0, 2.0, 2.0]
>>> print(pg.solver.cellValues(mesh, {'0:2':3.0}))
[3.0, 3.0, None, None]
>>> print(pg.solver.cellValues(mesh, np.ones(mesh.nodeCount())))
4 [1.0, 1.0, 1.0, 1.0]
>>> print(np.array(pg.solver.cellValues(mesh, {'1:3' : np.diag([1.0, 2.0])})))
[[[1. 0.]
  [0. 2.]]

 [[1. 0.]
  [0. 2.]]

 [[1. 0.]
  [0. 2.]]

 [[1. 0.]
  [0. 2.]]]
>>> print(np.array(pg.solver.cellValues(mesh, {':' : pg.core.CMatrix(2, 2)})))
[[[0.+0.j 0.+0.j]
  [0.+0.j 0.+0.j]]

 [[0.+0.j 0.+0.j]
  [0.+0.j 0.+0.j]]

 [[0.+0.j 0.+0.j]
  [0.+0.j 0.+0.j]]

 [[0.+0.j 0.+0.j]
  [0.+0.j 0.+0.j]]]
>>> print(pg.solver.cellValues(mesh, {'1,2':1 + 1j*2.0}))
[(1+2j), (1+2j), (1+2j), (1+2j)]
>>> def cellVal(c, b=1):
...     return c.center()[0]*b
>>> t = pg.solver.cellValues(mesh, {':' : cellVal})
>>> print([t[c.id()](c) for c in mesh.cells()])
[0.5, 1.5, 2.5, 3.5]
pygimli.solver.checkCFL(times, mesh, vMax, verbose=False)[source]#

Check Courant-Friedrichs-Lewy condition.

For advection and flow problems. CFL Number should be lower then 1 to ensure stability.

pygimli.solver.constitutiveMatrix(*args, **kwargs)#
pygimli.solver.crankNicolson(times, S, I, f=None, u0=None, theta=1.0, dirichlet=None, solver=None, progress=None)[source]#

Generic Crank Nicolson solver for time dependend problems.

Limitations so far:

S = Needs to be constant over time (i.e. no change in coefficients) f = constant over time (would need assembling in every step)

Parameters:
  • times (iterable(float)) – Timeteps to solve for. Give at least 2.

  • S (Matrix) – Systemmatrix holds your discrete equations and boundary conditions

  • I (Matrix) – Identity matrix (FD, FV) or Masselementmatrix (FE) to handle solution vector

  • u0 (iterable [None]) – Starting condition. zero if not given

  • f (iterable (float) [None]) – External forces. Note f might also contain compensation values due to algebraic Dirichlet correction of S

  • theta (float [1.0]) –

    • 0: Backward difference scheme (implicit)

    • 1: Forward difference scheme (explicit)

    strong time steps dependency .. will be unstable for to small values * 0.5: probably best tradeoff but can also be unstable

  • dirichlet (dirichlet generator) – Genertor object to applay dirichlet boundary conditions

  • solver (LinSolver [None]) – Provide a pre configured solver if you want some special.

  • progress (Progress [None]) – Provide progress object if you want to see some.

Returns:

Solution for each time steps

Return type:

np.ndarray

pygimli.solver.createAnisotropyMatrix(lon, trans, theta)[source]#

Create anisotropy matrix with desired properties.

Anistropy tensor from longitudinal value lon, transverse value trans and the angle theta of the symmetry axis relative to the vertical after cite:WieseGreZho2015 https://www.researchgate.net/publication/249866312_Explicit_expressions_for_the_Frechet_derivatives_in_3D_anisotropic_resistivity_inversion

Examples using pygimli.solver.createAnisotropyMatrix

Basics of Finite Element Analysis

Basics of Finite Element Analysis
pygimli.solver.createConstitutiveMatrix(lam=None, mu=None, E=None, nu=None, dim=2, voigtNotation=False)[source]#

Create constitutive matrix for 2 or 3D isotropic media.

Either give lam and mu or E and nu.

Parameters:
  • lam (float [None]) –

    1. Lame’ constant

  • mu (float [None]) –

    1. Lame’ constant = G = Schubmodul

  • E (float [None]) – Young’s Modulus

  • nu (float [None]) – Poisson’s ratio

  • voigtNotation (bool [False]) – Return in Voigt’s notation instead of Kelvin’s notation [default].

Returns:

C – Either 3x3 or 6x6 matrix depending on the dimension

Return type:

mat

pygimli.solver.createForceVector(mesh, f, userData={})[source]#

Create a right hand side vector for vector valued solutions.

Parameters:
  • f ([ convertable ]) – List of rhs side options. Must be convertable to createLoadVector. See createLoadVector

  • rhs (np.array()) – Squeezed vector of length mesh.nodeCount() * mesh.dimensions()

pygimli.solver.createLoadVector(mesh, f=1.0, userData={})[source]#

Create right hand side vector based on the given mesh and load values (scalar solution) or force vectors (vector value solution).

Create right hand side based on the given mesh and load or force values.

Parameters:

f (float[1.0], array, callable(cell, [userData]), [f_x, f_y, f_z]) –

  • float will be assumed as constant for all cells

    like rhs = rhs(np.ones(mesh.cellCount() * f),

  • array of length mesh.cellCount() will be processed as load value for

    each cell: rhs = rhs(f),

  • array of length mesh.nodeCount() is assumed to be already processed

    correct: rhs = f

  • callable is evaluated on once for each cell and need to return a load

    value for each cell and can have optional a userData dictionary: f_cell = f(cell, [userData={}]) rhs = rhs(f(c, userData) for c in mesh.cells())

  • list with length of mesh.dimension() of float or array entries will

    create a squeezed rhs for vector valued problems rhs = squeeze([rhs(f[0]), rhs(f[1]), rhs(f[2])])

Returns:

rhs – Right-hand side load vector for scalar values or squeezed vector values

Return type:

pg.Vector(mesh.nodeCount())

Examples using pygimli.solver.createLoadVector

Basics of Finite Element Analysis

Basics of Finite Element Analysis
pygimli.solver.createMassMatrix(mesh, b=None)[source]#

Create the mass matrix.

Calculates the Mass matrix (Finite element identity) for the given mesh.

..math::

Parameters:
  • mesh (GIMLI::Mesh) – Arbitrary mesh to calculate the mass element matrix. Type of base and shape functions depends on the cell types.

  • b (array) – Per cell values. If None given default is 1.

Returns:

A – Mass element matrix

Return type:

GIMLI::RSparseMatrix

pygimli.solver.createStiffnessMatrix(mesh, a=None, isVector=False)[source]#

Create the Stiffness matrix.

Calculates the Stiffness matrix \({\bf S}\) for the given mesh scaled with the per cell values a.

..math::

Parameters:
  • mesh (GIMLI::Mesh) – Arbitrary mesh to calculate the stiffness for. Type of base and shape functions depends on the cell types.

  • a (iterable of type float, int, complex, RMatrix, CMatrix) – Per cell values., e.g., physical parameter. Length of a need to be mesh.cellCount(). If None given default is 1.

  • isVector (bool [False]) – We want to solve for vector valued problems. Resulting SparseMatrix is a SparseMapMatrix and have the dimension (nNodes * nDims, nNodes * nDims) with nNodes = mesh.nodeCount() and nDims = mesh.dimension().

Returns:

A – Stiffness matrix, with real or complex values.

Return type:

GIMLI::[C]SparseMatrix | [C]SparseMapMatrix

Examples using pygimli.solver.createStiffnessMatrix

Basics of Finite Element Analysis

Basics of Finite Element Analysis
pygimli.solver.deepcopy(x, memo=None, _nil=[])[source]#

Deep copy operation on arbitrary Python objects.

See the module’s __doc__ string for more info.

pygimli.solver.div(mesh, v)[source]#

Return the discrete interpolated divergence field.

Return the discrete interpolated divergence field. \(\mathbf{u}\) for each cell for a given vector field \(\mathbf{v}\). First order integration via boundary center.

\[\begin{split}d(cells) & = \nabla\cdot\vec{v} \\ d(c_i) & = \sum_{j=0}^{N_B}\vec{v}_{B_j} \cdot \vec{n}_{B_j}\end{split}\]
Parameters:
  • mesh (GIMLI::Mesh) – Discretization base, interpolation will be performed via finite element base shape functions.

  • V (array(N,3) | R3Vector) – Vector field at cell centers or boundary centers

Returns:

d – Array of divergence values for each cell in the given mesh.

Return type:

array(M)

Examples

>>> import pygimli as pg
>>> import numpy as np
>>> v = lambda p: p
>>> mesh = pg.createGrid(x=np.linspace(0, 1, 4))
>>> print(pg.math.round(pg.solver.div(mesh, v(mesh.boundaryCenters())), 1e-5))
3 [1.0, 1.0, 1.0]
>>> print(pg.math.round(pg.solver.div(mesh, v(mesh.cellCenters())), 1e-5))
3 [0.5, 1.0, 0.5]
>>> mesh = pg.createGrid(x=np.linspace(0, 1, 4),
...                      y=np.linspace(0, 1, 4))
>>> print(pg.math.round(pg.solver.div(mesh, v(mesh.boundaryCenters())), 1e-5))
9 [2.0, 2.0, 2.0, 2.0, 2.0, 2.0, 2.0, 2.0, 2.0]
>>> divCells = pg.solver.div(mesh, v(mesh.cellCenters()))
>>> # divergence from boundary values are exact where the divergence from
>>> # interpolated cell center values wrong due to interpolation to boundary
>>> print(np.round(sum(divCells),12))
12.0
>>> mesh = pg.createGrid(x=np.linspace(0, 1, 4),
...                      y=np.linspace(0, 1, 4),
...                      z=np.linspace(0, 1, 4))
>>> print(sum(pg.solver.div(mesh, v(mesh.boundaryCenters()))))
81.0
>>> divCells = pg.solver.div(mesh, v(mesh.cellCenters()))
>>> print(np.round(sum(divCells),12))
54.0
pygimli.solver.divergence(mesh, func=None, normMap=None, order=1)[source]#

Divergence for callable function func((x,y,z)).

MOVE THIS to a better place

Divergence for callable function func((x,y,z)). Return sum div over boundary.

pygimli.solver.generateBoundaryValue(boundary, arg, time=0.0, userData={}, expectList=False, nCoeff=1)[source]#

Generate a value for the given Boundary.

Parameters:
  • boundary (GIMLI::Boundary or list of ..) – The related boundary.

  • expectList (bool[False]) – Allow list values for Robin BC.

  • arg (convertible | iterable | callable or list of ..) –

    • convertible into float

    • iterable of minimum length = boundary.id()

    • callable generator function

    If arg is a callable it must fulfill:

    :: arg(boundary=:gimliapi:GIMLI::Boundary, time=0.0, userData={})

    The callable function arg have to return appropriate values for all nodes of the boundary or one value for all nodes (scalar field only). Value can be scalar or vector field value, e.g., return force values for all nodes at a boundary to return an ndarray((nodes, dims)), e.g. ‘lambda _b: np.array([[forc_x, forc_y, forc_z] for n in _b.nodes()]).T’

Returns:

val – Value for all nodes of the boundary.

Return type:

[float]

pygimli.solver.getDirichletMap(mat, boundaryPairs, time=0.0, userData={}, nodePairs=None, dofOffset=0, nCoeff=1, dofPerCoeff=None)[source]#

Get map of index: dirichlet value

Apply Dirichlet boundary condition to the system matrix S and rhs vector. The right hand side values for h can be given for each boundary element individually by setting proper boundary pair arguments.

\[u(\textbf{r}, t) = h \quad\text{for}\quad\textbf{r}\quad\text{on}\quad\delta\Omega= \Gamma_{\text{Dirichlet}}\]
Parameters:
  • mat (GIMLI::RSparseMatrix) – System matrix of the system equation.

  • boundaryPair (list()) –

    List of pairs [GIMLI::Boundary, h]. The value \(h\) will assigned to the nodes of the boundaries. Later assignment overwrites prior.

    \(h\) need to be a scalar value (float or int) or a value generator function that will be executed at runtime. See pygimli.solver.solver.parseArgToBoundaries and Modelling with Boundary Conditions for example syntax,

  • nodePairs (list() | callable) – List of pairs [nodeID, uD]. The value uD will assigned to the nodes given there ids. This node value settings will overwrite any prior settings due to boundaryPair.

  • time (float) – Will be forwarded to value generator.

  • userData (class) – Will be forwarded to value generator.

  • dofOffset (int[0]) – Offset for matrix index.

pygimli.solver.grad(mesh, u, r=None)[source]#

Return the discrete interpolated gradient \(\mathbf{v}\) for a given scalar field \(\mathbf{u}\).

\[\begin{split}\mathbf{v}(\mathbf{r}_{\mathcal{C}}) &= \nabla u(\mathbf{r}_{\mathcal{N}}) \\ (\mathbf{v_x}(\mathbf{r}_{\mathcal{C}}), \mathbf{v_y}(\mathbf{r}_{\mathcal{C}}), \mathbf{v_z}(\mathbf{r}_{\mathcal{C}}))^{\text{T}} &= \left(\frac{\partial u}{\partial x}, \frac{\partial u}{\partial y}, \frac{\partial u}{\partial z}\right)^{\text{T}}\end{split}\]

With \(\mathcal{N}=\cup_{i=0}^{N} \text{Node}_i\), \(\mathcal{C}=\cup_{j=0}^{M} \text{Cell}_j\), \(\mathbf{u}=\{u(\mathbf{r}_{i})\}\in I\!R\) and \(\mathbf{r}_{i} = (x_i, y_i, z_i)^{\text{T}}\)

The discrete scalar field \(\mathbf{u}(\mathbf{r}_{\mathcal{N}})\) need to be defined for each node position \(\mathbf{r}_{\mathcal{N}}\). The resulting vector field \(\mathbf{v}(\mathbf{r}_{\mathcal{C}})\) is defined for each cell center position \(\mathbf{r}_{\mathcal{C}}\). If you need other positions than the cell center, provide an appropriate array of coordinates \(\mathbf{r}\).

Parameters:
  • mesh (GIMLI::Mesh) – Discretization base, interpolation will be performed via finite element base shape functions.

  • u (array | callable) – Scalar field per mesh node position or an appropriate callable([[x,y,z]])

  • r (ndarray((M, 3)) [mesh.cellCenter()]) – Alternative target coordinates :math:`mathbf{r} for the resulting gradient field. i.e., the positions where the vector field is defined. Default are all cell centers.

Returns:

v – Resulting vector field defined on \(\mathbf{v}(\mathbf{r}_{\mathcal{C}})\). M is number of cells or length of given alternative coordinates r.

Return type:

ndarray((M, 3))

Examples

>>> import numpy as np
>>> import matplotlib.pyplot as plt
>>> import pygimli as pg
>>> fig, ax = plt.subplots()
>>> mesh = pg.createGrid(x=np.linspace(0, 1, 20), y=np.linspace(0, 1, 20))
>>> u = lambda p: pg.x(p)**2 * pg.y(p)
>>> _ = pg.show(mesh, u(mesh.positions()), ax=ax)
>>> _ = pg.show(mesh, [2.*pg.y(mesh.cellCenters())*pg.x(mesh.cellCenters()),
...             pg.x(mesh.cellCenters())**2], ax=ax)
>>> _ = pg.show(mesh, pg.solver.grad(mesh, u), ax=ax, color='w',
...             linewidth=0.4)
>>> plt.show()

(png, pdf)

../../_images/pygimli-solver-1.png

Examples using pygimli.solver.grad

3D Darcy flow

3D Darcy flow

Hydrogeophysical modelling

Hydrogeophysical modelling
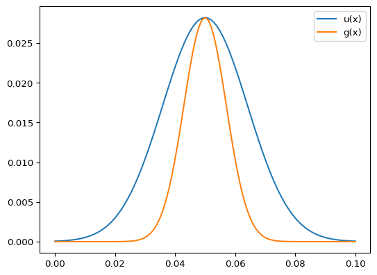
pygimli.solver.greenDiffusion1D(x, t=0, a=1, dim=1)[source]#

Greens function for diffusion operator.

Provides the elementary solution for:

\[g(x,t) = \partial t + a \Delta\]

To find a solution for:

\[u(x,t) \quad\text{for}\quad\frac{\partial u(x,t)}{\partial t} + a \Delta u(x,t) = f(x)\]
\[x = [-x, 0, x]\]
\[u(x,t) = g(x,t) * f(x)\]
Parameters:
  • x (array_like) – Discrete spatial coordinates. Should better be symmetric [-x, 0, x].

  • t (float) – Time

  • a (float, optional) – Scale for Laplacian operator

  • dim (int, optional) – Spatial dimension [1]

Returns:

g – Discrete Greens’function

Return type:

array_like

Examples

>>> import numpy as np
>>> from pygimli.solver import greenDiffusion1D
>>> dx = 0.001
>>> x = np.arange(0, 0.1+dx, dx)
>>> g = greenDiffusion1D(np.hstack((-x[:0:-1], x)), t=1.0, a=1e-4)
>>> g *= dx
>>> f = np.zeros(len(x))
>>> f[int(len(x)/2)] = 1.
>>> u = np.convolve(g, f)[len(x)-1:2*len(x)-1]
>>> import matplotlib.pyplot as plt
>>> fig, ax = plt.subplots()
>>> _ = ax.plot(x, u, label="u(x)")
>>> _ = ax.plot(x, g[::2], label="g(x)")
>>> _ = ax.legend()
>>> fig.show()

(png, pdf)

../../_images/pygimli-solver-2.png
pygimli.solver.identity(dom, start=0, end=-1, scale=1)[source]#

Create identity matrix.

pygimli.solver.intDomain(u, mesh=None)[source]#

Return integral over nodal solution \(u\).

\[\int_{\Omega} u\]
pygimli.solver.linSolve(mat, b, solver=None, verbose=False, **kwargs)[source]#

Direct linear solution after \(\textbf{x}\) using core LinSolver.

\[\textbf{A}\textbf{x} = \textbf{b}\]

If \(\textbf{A}\) is symmetric, sparse and positive definite.

Parameters:
  • mat (GIMLI::RSparseMatrix, GIMLI::RSparseMapMatrix,) –

    numpy.array

    System matrix. Need to be symmetric, sparse and positive definite.

  • b (iterable array) – Right hand side of the equation.

  • solver (str [None]) – Try to choose a solver, ‘pg’ for pygimli core cholmod or umfpack. ‘np’ for numpy linalg or scipy.sparse.linalg. Automatic choosing if solver is None depending on matrixtype.

  • verbose (bool [False]) – Be verbose.

Returns:

x – Solution vector.

Return type:

GIMLI::Vector

Examples using pygimli.solver.linSolve

Basics of Finite Element Analysis

Basics of Finite Element Analysis
pygimli.solver.normH1(u, mat=None, mesh=None)[source]#

Create (H1) norm for the finite element space.

Parameters:
  • u (iterable) – Node based value to compute the H1 norm for.

  • mat (Matrix) – Stiffness matrix.

  • mesh (GIMLI::Mesh) – Mesh with the FE space to generate S if necessary.

Returns:

ret\(H1(u)\) norm.

Return type:

float

Examples using pygimli.solver.normH1

Geoelectrics in 2.5D

Geoelectrics in 2.5D
pygimli.solver.normL2(u, mat=None, mesh=None)[source]#

Create Lebesgue (L2) norm for finite element space.

Find the L2 Norm for a solution for the finite element space. \(u\) exact solution \({\bf M}\) Mass matrix, i.e., Finite element identity matrix.

\[\begin{split}L2(f(x)) = || f(x) ||_{L^2} & = (\int |f(x)|^2 \mathrm{d}\:x)^{1/2} \\ & \approx h (\sum |f(x)|^2 )^{1/2} \\ L2(u) = || u ||_{L^2} & = (\int |u|^2 \mathrm{d}\:x)^{1/2} \\ & \approx (\sum M (u))^{1/2} \\ e_{L2_rel} = \frac{L2(u)}{L2(u)} & = \frac{(\sum M(u))^{1/2}}{(\sum M u)^{1/2}}\end{split}\]

The error for any approximated solution \(u_h\) correlates to the L2 norm of ‘L2Norm(u - u_h, M)’. If you like relative values, you can also normalize this error with ‘L2Norm(u - u_h, M) / L2Norm(u, M)*100’.

Parameters:
  • u (iterable) – Node based value to compute the L2 norm for.

  • mat (Matrix) – Mass element matrix.

  • mesh (GIMLI::Mesh) – Mesh with the FE space to generate M if necessary.

Returns:

ret\(L2(u)\) norm.

Return type:

float

Examples using pygimli.solver.normL2

Geoelectrics in 2.5D

Geoelectrics in 2.5D

Basics of Finite Element Analysis

Basics of Finite Element Analysis
pygimli.solver.parseArgPairToBoundaryArray(pair, mesh)[source]#

Parse boundary related pair argument to create a list of [ GIMLI::Boundary, value|callable ].

Parameters:
  • pair (tuple) –

    • [marker, arg]

    • [marker, [callable, *kwargs]]

    • [marker, [arg_x, arg_y, arg_z]]

    • [boundary, arg]

    • [‘*’, arg]

    • [node, arg]

    • [[marker, …], arg] (REMOVE ME because of bad design)

    • [[boundary,…], arg] (REMOVE ME because of bad design)

    • [marker, callable, *kwargs] (REMOVE ME because of bad design)

    • [[marker, …], callable, *kwargs] (REMOVE ME because of bad design)

    arg will be parsed by pygimli.solver.solver.generateBoundaryValue and distributed to each boundary. Callable functions will be executed at run time. ‘*’ is interpreted as all boundary elements with one neighboring cell

  • mesh (GIMLI::Mesh) – Used to find boundaries by marker.

Returns:

bc – [GIMLI::Boundary, value|callable]

Return type:

list()

pygimli.solver.parseArgToArray(arg, nDof, mesh=None, userData={})[source]#

Parse array related arguments to create a valid value array.

Parameters:
  • arg (float | int | iterable | callable) –

    The target array value that will be converted to an array.

    If arg is a callable with it must fulfill:

    :: arg(cell|node|boundary, userData={})

    Where MeshEntity is one of GIMLI::Cell , GIMLI::Node or GIMLI::Boundary depending on nDof, where nDof is mesh.cellCount(), mesh.nodeCount() or mesh.boundaryCount(), respectively.

  • nDof (int | [int]) – Desired array size.

  • mesh (GIMLI::Mesh) – Used if arg is callable

  • userData (class) – Used if arg is callable

Returns:

ret – Array of desired length filled with the appropriate values.

Return type:

GIMLI::RVector

Examples using pygimli.solver.parseArgToArray

Complex-valued electrical modelling

Complex-valued electrical modelling

Naive complex-valued electrical inversion

Naive complex-valued electrical inversion

Petrophysical joint inversion

Petrophysical joint inversion
pygimli.solver.parseArgToBoundaries(args, mesh)[source]#

Parse boundary related arguments to create a valid boundary value list: [ GIMLI::Boundary, value|callable ]

Parameters:
  • args (dict, float, callable) –

    Dictionary is preferred (key=value|callable). If args is just a callable or float every outer boundary is processed with args.

    List pairs will be removed or not correct parsed for vector valued problems. Callable will be evaluated at runtime. See examples. Else see pygimli.solver.solver.parseArgPairToBoundaryArray

  • mesh (GIMLI::Mesh) – Used to find boundaries by marker

Returns:

boundaries – [ GIMLI::Boundary, value|callable ]

Return type:

list()

Examples

>>> # no need to import matplotlib. pygimli show does
>>> import pygimli as pg
>>> import pygimli.meshtools as mt
>>> plc = mt.createWorld([0, 0], [1, -1], worldMarker=0)
>>> ax, _ = pg.show(plc, boundaryMarker=True)
>>> mesh = mt.createMesh(plc)
>>> # all four outer boundaries get value = 1.0
>>> b = pg.solver.parseArgToBoundaries(1.0, mesh)
>>> print(len(b))
4
>>> # all edges with marker 1 get value = 1.0
>>> b = pg.solver.parseArgToBoundaries({1: 1.0}, mesh)
>>> print(len(b))
1
>>> # same as above with marker 2 get value 2
>>> b = pg.solver.parseArgToBoundaries({'1': 1.0, 2 : 2.0}, mesh)
>>> print(len(b))
2
>>> # same as above with marker 3 get value 3
>>> b = pg.solver.parseArgToBoundaries({1:1., 2:2., 3:3.}, mesh)
>>> print(len(b))
3
>>> # Boundary values for vector valued problem
>>> b = pg.solver.parseArgToBoundaries({1:[1.0, 1.0]}, mesh)
>>> print(len(b), b[0][1])
1 [1.0, 1.0]
>>> # edges with marker 1 and 2 get value 1
>>> b = pg.solver.parseArgToBoundaries({'1,2':1.0}, mesh)
>>> print(len(b))
2
>>> b = pg.solver.parseArgToBoundaries({'1, 2, 3': 1.0}, mesh)
>>> print(len(b))
3
>>> b = pg.solver.parseArgToBoundaries({'1:4':1.0, 4:4.0}, mesh)
>>> print(len(b))
4
>>> b = pg.solver.parseArgToBoundaries({mesh.node(0):0.0}, mesh)
>>> print(len(b))
1
>>> def bCall(boundary):
...     u = []
...     for i, n in enumerate(boundary.nodes()):
...         u.append(i)
...     return u
>>> b = pg.solver.parseArgToBoundaries({1:bCall}, mesh)
>>> print(len(b),b[0][1](b[0][0]))
1 [0, 1]
>>> def bCall(boundary, a1, a2):
...     return a1 + a2
>>> b = pg.solver.parseArgToBoundaries({1: [bCall, {'a1':2, 'a2':3}]}, mesh)
>>> print(len(b), b[0][1][0](b[0][0], **b[0][1][1]))
1 5
>>> b = pg.solver.parseArgToBoundaries({1: [bCall, {'a1':1, 'a2':2}],
...                                     2: [bCall, {'a1':3, 'a2':4}]}, mesh)
>>> print(len(b), b[0][1][0](b[0][0], **b[0][1][1]))
2 3
>>> b = pg.solver.parseArgToBoundaries({'1,2': [bCall, {'a1':4, 'a2':5}]}, mesh)
>>> print(len(b), b[1][1][0](b[1][0], **b[1][1][1]))
2 9
>>> pg.wait()

(png, pdf)

../../_images/pygimli-solver-3.png

Examples using pygimli.solver.parseArgToBoundaries

Basics of Finite Element Analysis

Basics of Finite Element Analysis
pygimli.solver.parseDictKey_(key, markers)[source]#
pygimli.solver.parseMapToCellArray(attributeMap, mesh, default=0.0)[source]#

Parse a value map to cell attributes.

A map should consist of pairs of marker and value. A marker is an integer and corresponds to the cell.marker().

Parameters:
  • mesh (GIMLI::Mesh) – For each cell of mesh a value will be returned.

  • attributeMap (list | dict) – List of pairs [marker, value] ] || [[marker, value]], or dictionary with marker keys

  • default (float [0.0]) – Fill all unmapped attributes to this default.

Returns:

att – Array of length mesh.cellCount()

Return type:

array

Examples using pygimli.solver.parseMapToCellArray

Gravimetry in 2D - Part I

Gravimetry in 2D - Part I

2D gravity modelling and inversion

2D gravity modelling and inversion

3D Darcy flow

3D Darcy flow

Hydrogeophysical modelling

Hydrogeophysical modelling
pygimli.solver.parseMarkersDictKey(key, markers)[source]#

Parse dictionary key of type str to marker list.

Utility function to parse a dictionary key string into a valid list of markers containing in a given markers list.

Parameters:
  • key (str | int) – Supported are - int: single markers - ‘*’: all markers - ‘m1’: Single marker - ‘m1,m2’: Comma separated list - ‘:’: Slice wildcard - ‘start:stop:step’: Slice like syntax

  • markers ([int]) – List of integers, e.g., cell or boundary markers

Returns:

mas – List of integers described by key

Return type:

[int]

pygimli.solver.showSparseMatrix(mat, full=False)[source]#

Show the content of a sparse matrix.

Parameters:
pygimli.solver.solve(mesh, **kwargs)[source]#

Solve partial differential equation.

This is a syntactic sugar convenience function for solving partial differential equation on a given mesh. Using the best guess method for the given parameter. Currently only Finite Element calculation using pygimli.solver.solveFiniteElements

TODO pygimli.solver.solveFiniteVolume

pygimli.solver.solveFiniteElements(mesh, a=1.0, b=None, f=0.0, bc=None, times=None, c=1.0, userData={}, verbose=False, **kwargs)[source]#

Solve partial differential equation with Finite Elements.

This is a syntactic sugar convenience function for using the Finite Element functionality of the library core to solve partial differential equation (PDE) that match the following form:

\[\begin{split}c \frac{\partial u}{\partial t} & = \nabla\cdot(a \nabla u) + b u + f(\mathbf{r},t)~~|~~\Omega_{\text{Mesh}}\\ u & = h~~|~~\Gamma_{\text{Dirichlet}}\\ a\frac{\partial u}{\partial \mathbf{n}} & = g~~|~~\Gamma_{\text{Neumann}}\\ \alpha u + \beta\frac{\partial u}{\partial \mathbf{n}} & = \gamma~~|~~\Gamma_{\text{Robin}}\\ \frac{\partial u}{\partial \mathbf{n}} & = \alpha(u_0-u)~~|~~\Gamma_{\text{Robin}}\end{split}\]

for the scalar \(u(\mathbf{r}, t)\) or vector \(\mathbf(u)(\mathbf{r}, t)\) solution at each node of a given mesh. The Domain \(\Omega\) and the Boundary \(\Gamma\) are defined through the mesh with appropriate boundary marker.

To ensure vector solution, either set vector forces or at least one vector component boundary condition.

Parameters:
  • mesh (GIMLI::Mesh) – Mesh represents spatial discretization of the calculation domain

  • a (value | array | callable(cell, userData)) – Cell values of type float or complex can be scalar, anisotropy matrix or elastic tensor.

  • b (value | array | callable(cell, userData) [None]) – Cell values. None means the term is unused.

  • c (value | array | callable(cell, userData) [None]) – Scale the unsteady term, only for times is not None.

  • f (value | array(cells) | array(nodes) | callable(args, kwargs)) – force values, for vector fields use (n x dim) values.

  • bc (dict()) –

    Dictionary of boundary conditions. Current supported boundary conditions by dictionary keys: ‘Dirichlet’, ‘Neumann’, ‘Robin’, ‘Node’.

    The dictionary can contain multiple “key: Arg” Arg will be parsed by pygimli.solver.solver.parseArgPairToBoundaryArray

    If the dictionary key is ‘Node’ then fixed values for single node indices can by be given. e.g., bc={‘Node’: [nodeID, value]}. Note this is only a shortcut for bc={‘Dirichlet’: [mesh.node(nodeID), value]}.

    The parameter $a$ for Neumann boundary condition is choosen automatically from the diffusivity parameter $a$ of the associated cell.

  • times (array [None]) – Solve as time dependent problem for the given times.

Keyword Arguments:

**kwargs

u0: value | array | callable(pos, userData)

Node values

theta: float [1]
  • \(theta = 0\) means explicit Euler, maybe stable for

\(\Delta t \quad\text{near}\quad h\) * \(theta = 0.5\), Crank-Nicolson scheme, maybe instable * \(theta = 2/3\), Galerkin scheme * \(theta = 1\), implicit Euler

If unsure choose \(\theta = 0.5 + \epsilon\) (probably stable).

dynamic: bool [False]

Boundary conditions for time depending problems will be considered dynamic for each time step.

stats: bool

Give some statistics.

progress: bool

Give some calculation progress.

assembleOnly: bool

Stops after matrix asssemblation. Returns the system matrix A and the rhs vector.

fixPureNeumann: bool [auto]

If set or detected automatic, we add the additional condition: \(\int_\Omega u dv = 0\) making elliptic problems well-posed.

rhs: iterable

Pre assembled rhs. Will preferred on any f settings.

ws: dict

The WorkSpace is a dictionary that will get some temporary data during the calculation. Any keyvalue ‘u’ in the dictionary is used for the resulting array.

vectorValued: bool (False)

Solution forced to vector valued, in case the auto detection fails

Returns:

u – Returns the solution u either 1,n array for stationary problems or for m,n array for m time steps

Return type:

array

Examples

>>> # no need to import matplotlib, pygimli show does.
>>> import pygimli as pg
>>> import pygimli.meshtools as mt
>>> world = mt.createWorld(start=[-10, 0], end=[10, -10],
...                        marker=1, worldMarker=False)
>>> c1 = mt.createCircle(pos=[0.0, -5.0], radius=3.0, area=.1, marker=2)
>>> mesh = mt.createMesh([world, c1], quality=34.3)
>>> u = pg.solver.solveFiniteElements(mesh, a={1: 100.0, 2: 1.0},
...                                   bc={'Dirichlet':{4: 1.0, 3: 0.0}})
>>> ax = pg.show(mesh, u, showMesh=True)[0]
>>> _ = pg.show(c1, ax=ax, fillRegion=False)

(png, pdf)

../../_images/pygimli-solver-4.png

Examples using pygimli.solver.solveFiniteElements

3D Darcy flow

3D Darcy flow

Hydrogeophysical modelling

Hydrogeophysical modelling

Heat equation in 2D

Heat equation in 2D
pygimli.solver.solveFiniteVolume(mesh, a=1.0, b=0.0, f=0.0, fn=0.0, vel=None, u0=0.0, times=None, uL=None, relax=1.0, ws=None, scheme='CDS', **kwargs)[source]#

Solve partial differential equation with Finite Volumes.

This function is a syntactic sugar proxy for using the Finite Volume functionality of the library core to solve elliptic and parabolic partial differential of the following type:

\[\begin{split}\frac{\partial u}{\partial t} + \mathbf{v}\cdot\nabla u & = \nabla\cdot(a \nabla u) + b u + f(\mathbf{r},t)\\ u(\mathbf{r}, t) & = u_B \quad\mathbf{r}\in\Gamma_{\text{Dirichlet}}\\ \frac{\partial u(\mathbf{r}, t)}{\partial \mathbf{n}} & = u_{\partial \text{B}} \quad\mathbf{r}\in\Gamma_{\text{Neumann}}\\ u(\mathbf{r}, t=0) & = u_0 \quad\text{with} \quad\mathbf{r}\in\Omega\end{split}\]

The Domain \(\Omega\) and the Boundary \(\Gamma\) are defined through the given mesh with appropriate boundary marker.

The solution \(u(\mathbf{r}, t)\) is given for each cell in the mesh.

Parameters:
  • mesh (GIMLI::Mesh) – Mesh represents spatial discretization of the calculation domain

  • a (value | array | callable(cell, userData)) – Stiffness weighting per cell values.

  • b (value | array | callable(cell, userData)) – Scale for mass values b

  • f (iterable(cell)) – Load vector

  • fn (iterable(cell)) – TODO What is fn

  • vel (ndarray (N,dim) | RMatrix(N,dim)) – Velocity field \(\mathbf{v}(\mathbf{r}, t=\text{const}) = \{[v_i]_j,\}\) with \(i=[1\ldots 3]\) for the mesh dimension and \(j = [0\ldots N-1]\) with N either the amount of cells, nodes, or boundaries. Velocities per boundary are preferred and will be interpolated on demand.

  • u0 (value | array | callable(cell, userData)) – Starting field

  • times (iterable) – Time steps to calculate for.

  • Workspace (ws) –

    This can be an empty class that will used as an Workspace to store and cache data.

    If ws is given: The system matrix is taken from ws or calculated once and stored in ws for further usage.

    The system matrix is cached in this Workspace as ws.S The LinearSolver with the factorized matrix is cached in this Workspace as ws.solver The rhs vector is only stored in this Workspace as ws.rhs

  • scheme (str [CDS]) – Finite volume scheme: pygimli.solver.diffusionConvectionKernel

  • **kwargs

    • bc : Boundary Conditions dictionary, see pg.solver

    • uB : Dirichlet boundary conditions DEPRECATED

    • duB : Neumann boundary conditions DEPRECATED

Returns:

u – Solution field for all time steps.

Return type:

ndarray(nTimes, nCells)

Examples using pygimli.solver.solveFiniteVolume

Hydrogeophysical modelling

Hydrogeophysical modelling
pygimli.solver.triDiagToeplitz(dom, a, l, r, start=0, end=-1)[source]#

Create tri-diagonal Toeplitz matrix.

Classes#

class pygimli.solver.LinSolver(mat=None, solver=None, verbose=False, **kwargs)[source]#

Bases: object

Proxy class for the solution of linear systems of equations.

__init__(mat=None, solver=None, verbose=False, **kwargs)[source]#

Init the solver proxy class with a matrix and start factorization.

Parameters:

solver (str [None]) – Name for the used solver (pg (umfpack or cholmod), scipy). If solver is none decide from matrix type.

factorize(mat)[source]#
factorizePG(mat)[source]#
factorizeSciPy(mat)[source]#
isFactorized()[source]#
solve(b)[source]#
class pygimli.solver.RungeKutta(solver, verbose=False)[source]#

Bases: object

TODO DOCUMENT ME

__init__(solver, verbose=False)[source]#

TODO DOCUMENT_ME

rk4a = [0.0, -0.41789047449985195, -1.192151694642677, -1.6977846924715279, -1.5141834442571558]#
rk4b = [0.14965902199922912, 0.37921031299962726, 0.8229550293869817, 0.6994504559491221, 0.15305724796815198]#
rk4c = [0.0, 0.14965902199922912, 0.37040095736420475, 0.6222557631344432, 0.9582821306746903]#
run(u0, dt, tMax=1)[source]#

TODO DOCUMENT_ME

start(u0, dt, tMax=1)[source]#

TODO DOCUMENT_ME

step()[source]#

TODO DOCUMENT ME

class pygimli.solver.WorkSpace[source]#

Bases: object